Русский
English
Български
Беларускі
Український
Српски
Hrvatski
Română
Polski
Slovenský
Magyar
Карта сайта
Контакты
Поиск по сайту
Главная
Focus
Mondeo
Escort
Fiesta
Taurus
Transit
Прочие
Статьи
Транзит 2
(1986-2000)
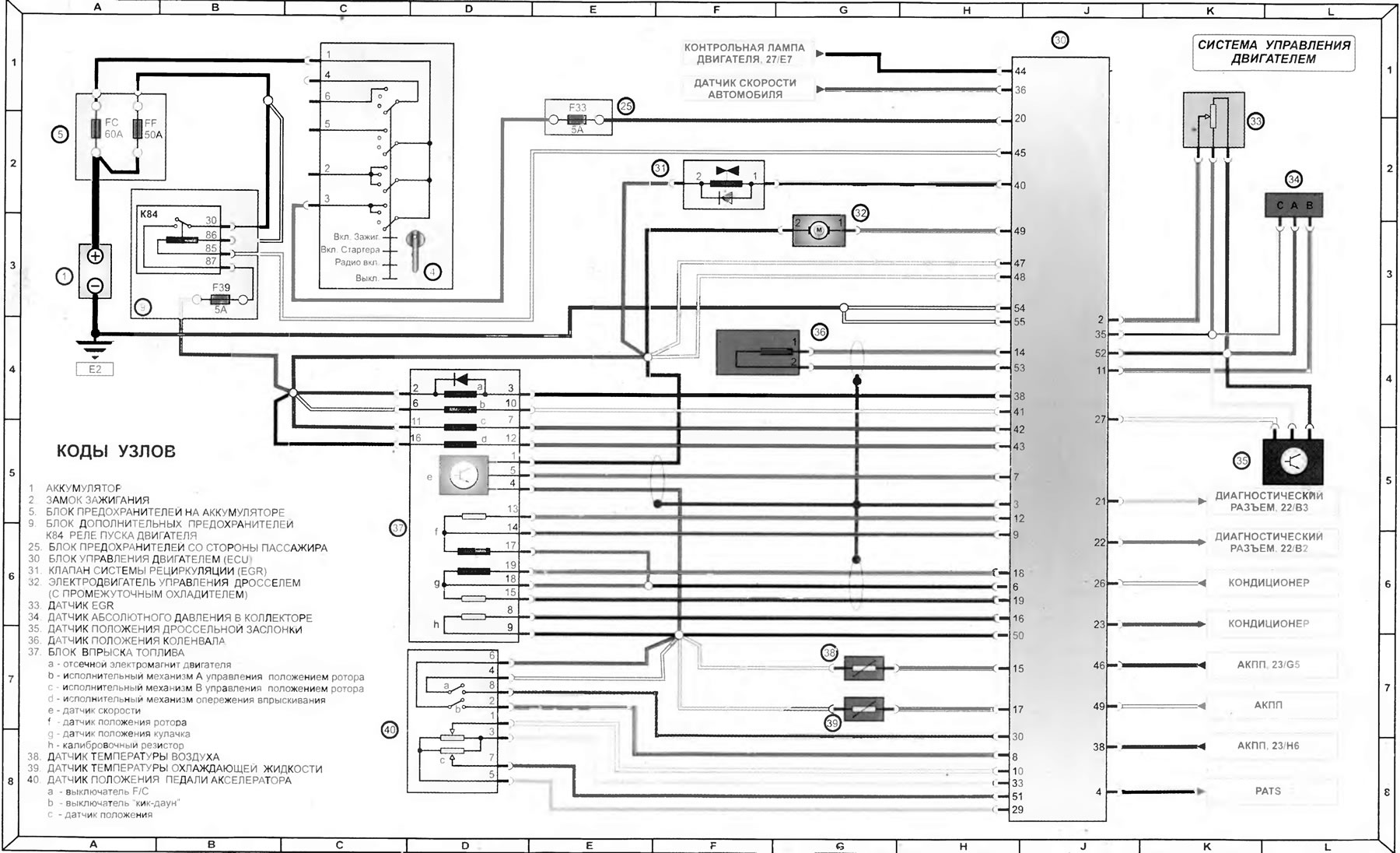
Схема 21. Система управления дизельным двигателем с турбонаддувом — модели с 1995 г.
(Транзит 2)
Главная
Транзит
Транзит 2
Электрооборудование
Электрические схемы
Схема 21. Система управления дизельным двигателем с турбонад…
0
Схема 21. Система управления дизельным двигателем с турбонаддувом - модели с 1995 г.
Открыть большую картинку в новой вкладке »
Текст получен полностью с указанного сайта FORDBOOK.ru
Эта статья доступна на
английском
,
болгарском
,
белорусском
,
украинском
,
сербском
,
хорватском
,
румынском
,
польском
,
словацком
,
венгерском
Проверка статьи:
Кошелев Афанасий
Поделитесь информацией:
« Предыдущие статьи
Схема 20. Холодный старт, клапан отсечки подачи топлива и подогрев коллектора — модели с 1995 г.
Схема 19. Система пуска и подзарядки — модели с 1995 года
Схема 18. Информация по использованию электрических схем моделей, изготавливаемых с 1995 года
Схема 17. Управление переключением на пониженную передачу («кик-даун»), вентилятор отопителя и радиоприемник — модели 1992-1995 годов
Схема 16. Обогреватель заднего стекла, омыватели фар, обогреватель ветрового стекла, прикуриватель — модели 1992-1995 годов
Следующие статьи »
Схема 22. Диагностический разъем, антиблокировочная система (АБС) и система контроля тяги (TCS) (модели с 1995 г.).
Схема 23. Автоматическое сцепление и автоматическая коробка передач — модели с 1995 года
Схема 24. Габаритные и задние фонари, стоп-сигналы, фонари заднего хода и номерных знаков — модели с 1995 года
Схема 25. Фары — модели, изготавливаемые с 1995 года
Схема 26. Контрольные лампы противотуманных фар и фонарей, указателей поворота и аварийной сигнализации — модели с 1995 года
Смотрите другие похожие статьи для автомобилей Форд:
• Схема 7а. Соединения системы управления двигателем
Форд Фокус 2 (2004-2010)
• Система управления двигателем
Форд Мондео 4 (2007-2014)
• Диаграмма 4. Система зажигания и управления двигателем 1,3 л CFI (до…
Форд Эскорт 5 (1990-1997)
• Система управления зажиганием и впрыском в двигателях 1.4i/1.6i
Форд Фиеста 2 (1983-1989)
• Диангостика подвески и рулевого управления
Форд Таурус 1 и 2 (1986-1994)
• Схема 2. Система управления двигателем
Форд Фьюжн (2002-2012)
Ссылка на эту страницу в разных форматах
HTML
Text
BB Code
Форд Транзит 2 1986-2000: Схема 21. Система управления дизельным двигателем с турбонаддувом — модели с 1995 г.
- статья на сайте о ремонте американских автомобилей Ford www.FordBook.ru
Статья о ремонте автомобилей Форд Транзит 2 1986-2000: Схема 21. Система управления дизельным двигателем с турбонаддувом — модели с 1995 г. https://www.fordbook.ru/transit/2/electrics/schemes/shema-21-sistema-upravleniya-dizel-nym-dvigatelem-s-turbonadduvom
[url=https://www.fordbook.ru/transit/2/electrics/schemes/shema-21-sistema-upravleniya-dizel-nym-dvigatelem-s-turbonadduvom]Форд Транзит 2 1986-2000: Схема 21. Система управления дизельным двигателем с турбонаддувом — модели с 1995 г.[/url] - статья на сайте о ремонте американских автомобилей Ford www.FordBook.ru
Комментарии посетителей
Еще нет комментариев
Сколько будет 16 + 33 =
Транзит 2
Общая информация
Руководство по эксплуатации
Техническое обслуживание
Диагностика неисправностей
Силовой агрегат
Двигатель в автомобиле
Капремонт двигателя
Охлаждение и отопление
Система питания и выхлопа
Электрооборудование двигателя
Трансмиссия
Сцепление
Механическая коробка
Автоматическая коробка
Кардан и задний мост
Шасси
Тормозная система
Рулевое управление
Передняя подвеска
Кузов
Экстерьер
Интерьер
Двери, замки и окна
Электрооборудование
Оборудование и приборы
Электрические схемы
Анекдот про автомобили
покажите следующий
Мы применяем куки, чтобы сайт работал стабильно, запоминал настройки и был удобен для вас 🍪
Продолжить